
校招信息导读
国家烟草专卖局官网
昆明醋酸纤维有限公司
12名
报名网址:https://xyz.51job.com/External/Apply.aspx?CtmID=9135803
2026年1月11日截止
昆明醋酸纤维有限公司2026年招聘备考资料包(笔试面试真题)


需要昆明醋酸纤维公司2026年校园招聘笔试真题卷,
请添加微信!




公司简介
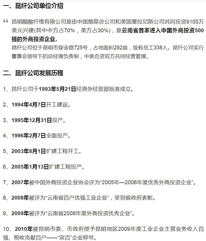
昆明醋酸纤维有限公司由中国烟草总公司和美国塞拉尼斯公司共同投资9100万美元兴建(其中中方占70%,美方占30%),为国家烟草专卖局(中国烟草总公司)直属单位,是云南省首家进入中国外商投资500强的外商投资企业。昆纤公司位于昆明市穿金路725号,占地面积292亩,现有员工338人。昆纤公司实行董事会领导下的总经理负责制,中美合资双方共同经营管理。 
昆纤公司于1993年5月21日经原外经贸部批准成立,1994年4月7日开工建设,1995年12月31日投产,1996年2月7日全面投产。2003年8月1日扩建工程开工,2005年1月13日扩建工程投产。扩建后,昆纤公司年生产能力由12500吨提高到35000吨。昆纤公司生产的丝束产品供云南的红塔、红云红河烟草集团和广东、广西、湖南、湖北、川渝等14个省外卷烟企业使用,质量达到和部分超过国外同类产品。





五、联系方式
(一)咨询电话:0871-65631028-2037谭女士
(二)报名系统咨询电话:0871-68010700转678
(三)咨询时间:09:00-12:00、13:00-17:00
(四)监督电话:0871-65631028-2022


需要昆明醋酸纤维公司2026年校园招聘笔试真题卷,
请添加微信!







需要昆明醋酸纤维公司2026年校园招聘笔试真题卷,
请添加微信!













储备人才(化工化纤方向)
专业知识笔试资料








丝束操作工笔试资料













在就业形式日益严峻的大背景下,大学生的就业观念也发生了很大的变化,央企国企就业成为很多应届毕业生的热门选择。高质量就业Offer意味着职业生涯的高起点。央企国企以众所周知的诸多优势,成为成千上万求职者的首选。 但央企国企的招聘考试组织形式多样,考情灵活复杂,真题难以获取,这无疑为求职者备考带来了极大的困难。有鉴于此,本汇编资料精选多家央企国企近6年笔试真题汇编成8套全真试卷,覆盖烟草、石油化工、电力能源、金融资产、通信信息、建筑建材等多个行业领域的企业笔试,涵盖行测、英语、专业知识、行业知识等多个考试模块,兼顾智联招聘、前程无忧、猎聘才测、上海外服、北森、智鼎、易考等多家专业人力测评机构的命题风格,力图为求职者提供真实、最新的考情。
本汇编资料中所有真题不仅配有详尽清晰的解析,而且提供了考点点拨,便于求职者精准把握考点,提高备考效率。众所周知,编制有三种:行政编制、事业编制、央国企编制。我们致力于在编制内就业领域做到全面化、体系化,在央国企专业领域做到精细化、垂直化。






《央国企招聘笔试试题精编》汇编资料从央企国企招聘考试实践的视角出发,系统、全面的涵盖了近年来央国企笔试高频真题及专业解析。从应聘者角度出发精心总结并编写央国企笔试考情透视和方法点拨,并提供因岗而异的差异性备考方案。本汇编资料专业性强,实用性高,对于希望进入央国企工作的大学生求职者以及央国企的招聘者均具有极高的指导作用,是求职者快速提分的不二选择。



(1) 内容设置全面。本资料包括网申、笔试、性格测试、面试等内容,旨在为广大读者提供一份全面、系统的就业指导。
(2) 市场前沿性强。本资料结合当前就业市场的最新变化和趋势,为读者提供有针对性的求职建议和策略。同时,根据最新的央企国企招聘考查经验和实际案例,为读者提供更加贴近实战的就业指导。
(3) 实用性强。本资料除了介绍理论知识,还阐述了大量的解题思路和实用技巧,旨在为读者提供一份实用可行的求职指导。
(4) 知识点全面。本资料介绍了央企国企招聘考试中常考的知识点和考点,包括性格测试、职业行政能力测试、公共基础知识、申论及策论文写真等方面,可以帮助读者更好地掌握考试内容。
无论您是正在求职中,还是即将面临就业压力,本汇编资料都能为您带来启示和帮助。最后,衷心希望本汇编资料能够成为您求职路上的好伙伴,祝愿您早日实现人生价值和职业理想。






























本汇编资料从不同类型的央企国企类型、从不同命题机构的出题风格,每个章节围绕一个行业类型央国企深入探讨,帮助读者了解央国企的特点和招聘流程,掌握求职技巧和备考策略,进而在竞争激烈的就业市场中脱颖而出。本资料旨在解决高校毕业生从校园到职场的最后一公里问题,同时也为广大社会求职者应聘央国企提供指导。














需要昆明醋酸纤维公司2026年校园招聘笔试真题卷,
请添加微信!





本公众号团队押中了2025年11月28日云南大学招聘辅导员笔试原题高达48分!►►有图有真相
本公众号团队押中了2025年8月28日云南师范大学招聘专职辅导员笔试原题高达33.5分!►►有图有真相
押中2025年3月15日云南省公务员考试省考政治理论部分10题押中7题原题 (点击查看,有图有真相)
押中2023年6月11日云南民族大学预聘制招聘教师笔试试题29分,且题型全部押中! (点击查看,有图有真相)
押中2020年7月24日昆明理工大学招聘高校辅导员笔试真题45.5分原题 (点击查看,有图有真相)
成功押中2020年6月13日云南基础教育学校事业单位教师笔试真题12题(点击查看,有图有真相)
考前预测卷A卷押中2018曲靖烟草公司综合类原题15题(点击查看,有图有真相)
