因工作需要,四川能投综合能源有限责任公司(以下简称公司)面向社会公开招聘工作人员19人。现将有关招聘事项公告如下:
一、招聘岗位、人数及资格条件
(一)招聘原则
坚持“德才兼备、以德为先”“公开、公平、公正”“竞争、择优、自愿”的原则。
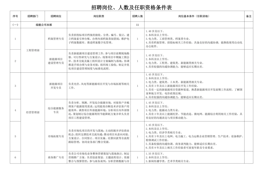
(二)招聘岗位、人数及任职资格条件


(三)凡有下列情形之一的,不得报名
1.因营私舞弊、严重失职等被原用人单位解除(终止)劳动合同的;
2.因犯罪受过刑事处罚的,或被开除中国共产党党籍、开除公职的;
3.受司法机关或相关部门纪律审查、检查调查,或原单位纪检、监察部门审查,尚未做出结论的;
4.受原单位党纪、行政处分,仍处影响期内的;
5.被依法列为失信联合惩戒对象的;
6.患有职业禁忌症或其他严重影响工作疾病的;
7.法律规定不得录用的其他情形。
二、招聘流程
(一)网上报名
1.报名时间:2026年1月27日--2月2日17:00,若部分岗位有效报名人数未达到1:3的比例,可视情况延长报名时间5天(另行通知),逾期报名通道关闭,不再受理。每名应聘者仅限申报1个岗位,并注明是否服从调剂。
2.应聘者登录招聘平台(网址:https://exam.ciicscjob.com/?id=2014614842614218752),按系统提示内容准确填写个人信息进行报名。
3.应聘者在线填写报名信息表,同时还需上传以下资料:
(1)《四川能投综合能源有限责任公司应聘登记表》,PDF格式。
(2)本人学历(学位)证书、学历证书电子注册备案表(请在学信网下载PDF文件,且保持在招聘过程中未过期)。
(3)身份证、职称或资格证书、获奖证书、相关工作经历证明材料等彩色扫描件,PDF格式。
如有多段教育经历的,应提供相应学历(学位)证书;国(境)外留学归来人员报考的,应出具已取得的教育部相关国(境)外学历学位认证书或其他在校证明;未毕业的应届毕业生报考的,应提供在校就读证明材料。
(二)资格审查
对照招聘岗位资格条件,对应聘简历开展筛选和资格审查。资格审查结果在公司官网(https://www.scntsd.com/)公示3个工作日,以邮件或电话方式通知资格审查合格的应聘者,资格审查不合格的应聘者不再通知。原则上本次招聘开考比例为1:3,若岗位资格审核通过人数未达比例则核减或取消招聘岗位。
资格审查贯穿公开招聘全过程,任何环节发现应聘者不符合相应资格条件的,均取消应聘或聘用资格。
(三)招聘笔试
统一组织通过资格审查的人员参加线下笔试考试,笔试内容为综合能力测试,重点测试应聘者职业道德、材料写作、思维能力、综合素质等。具体安排另行通知。
(四)招聘面试
面试采用半结构化方式进行。面试人选根据笔试成绩从高到低排序,按招聘岗位人数与面试人数1:3比例确定。若符合进入面试的人数低于上述比例的,则全部进入面试;若按名次确定进入面试范围的最后一名笔试成绩并列的,一并进入面试。具体安排另行通知。
(五)体能测试
报考县分公司检修调试岗的应聘者需进行体能测试。根据应聘者的总成绩从高到低排序,按招聘人数等额确定进入体能测试环节的人选。体能测试项目为1000米跑步,体能测试成绩不计入最终录用综合成绩,合格标准为不超过5'00",不合格者取消进入后续招聘流程的资格。
(六)体检
指定医院开展体检,体检标准参照公务员体检标准执行。
(七)背景调查
根据招聘岗位实际,对有需要的拟聘人选开展背景调查。背景调查包含基础信息、过往工作背景、能力及工作表现等。
(八)其他
公司将综合评定结果研究确定最终人选。如无合适人选,可核减录用名额或根据实际需要,对应聘者进行相同岗位调剂。
(九)研究与公示
根据应聘者总成绩、体能测试、背景调查和体检结果,研究确定聘用人选。聘用人选在公司官网公示5个工作日。
(十)入职
经公示无异议后,向聘用人员发出《聘用通知书》。聘用人员携带相关资料到公司或应聘的所属县分公司办理入职手续。
三、注意事项
(一)凡未在规定时间登录指定报名平台完成报名,或未准确、完整、真实填报个人信息并上传相关报名资料的,视同放弃本次应聘资格。
(二)请应聘者务必提供准确的联系电话和邮箱地址,并在招聘过程中保持通信畅通,因通信不畅造成的一切后果,由应聘者本人承担。
(三)招聘过程中,应聘者未在规定时间内按要求参加笔试、面试、体检等环节的,均视为自动放弃应聘资格。
四、咨询方式
(一)招聘咨询专线:028-86299799
(二)监督举报电话:028-86299800
(三)报名平台技术支持电话:028-86695483
附件:四川能投综合能源有限责任公司应聘登记表