【求心学派】直系学姐一手总结整理,最近几年很多高分同学选用,反馈优异!
资料更新至27考研初试结束,另外学姐还提供答疑、一对一辅导等服务,可联~
资料截图请看最后~ 全套资料定价699元(性价比:可任意对比)
---------------------------------------------
咨询微信baiduzju QQ:294429505
---------------------------------------------
27浙江大学应用心理学347考研真题背诵笔记题库等宝典资料
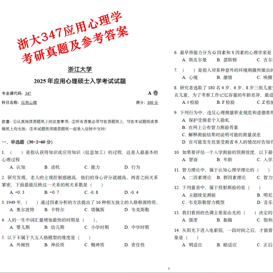
一、浙大 347 心理学考研真题 2023-2026详细整理版及参考答案
1.浙江大学心理学大综合真题(2019-2026)
2.浙江大学心理学大综合真题超详尽解析(2019-2026)
二、浙大 347 心理学核心精编背诵笔记
3.【最终稿】:求心学派《发展心理学》背诵记忆核心宝典-P90页
4.【最终稿】:求心学派《工程心理学》背诵记忆核心宝典-P63页
5.【最终稿】:求心学派《管理心理学》背诵记忆核心宝典-P90页
6.【最终稿】:求心学派《临床心理学》背诵记忆核心宝典-P67页
7.【最终稿】:求心学派《普通心理学》背诵记忆核心宝典-P101页
8.【最终稿】:求心学派《心理测量》背诵记忆核心宝典-P81页
9.【最终稿】:求心学派《心理统计》背诵记忆核心宝典-P53页
二、浙大 347 心理学核心精编题库
10.【最终稿】:求心学派《发展心理学》高分速成精练题库-P72页
11.【最终稿】:求心学派《工程心理学》高分速成精练题库-P49页
12.【最终稿】:求心学派《管理心理学》高分速成精练题库-P59页
13.【最终稿】:求心学派《临床心理学》高分速成精练题库-P55页
14.【最终稿】:求心学派《普通心理学》高分速成精练题库-P155页
15.【最终稿】:求心学派《心理测量》高分速成精练题库-P93页
16.【最终稿】:求心学派《心理统计》高分速成精练题库-141页
三、往年资料、学姐经验分享等电子版发送
1.浙江大学应用心理学考研经验分享--回放
2.往年学长总结的笔记资料
3.应用心理学专业课大纲及书目
4.312心理学真题及答案2007-2022(赠送)
5.往年2000-2008浙大心理学真题
四、赠送资料:
1、2006-2025年各专业报考及录取人数统计(电子版)
2、2006-2025 年浙江大学复试分数线(含专业学位)(电子版)
3、公共课考研资料(政治、英语) (电子版)
初试精编全套资料截图展示













