
第1章 绪 论
1.1 复习笔记


















(2)教育心理学诞生的标志
①教育心理学的催产士-詹姆斯、杜威
a.詹姆斯的《给教师的谈话》推动了心理学原理向教学原理的转化,为教育心理学的创立提供了良好的环境。
b.杜威的教育心理学思想几乎涉及教学的每个方面,而且他也在教育实践中大力宣传和推广教育心理学。
②教育心理学的创立者-桑代克
1903年,桑代克出版《教育心理学》,创立了教育心理学这门学科,使教育心理学从教育学和儿童心理学中分化出来,成为一门独立的学科。因此,桑代克被称为教育心理学的奠基人。
1.2 课后习题详解
1.3 考研真题与典型题详解
根据维果茨基观点,属于心理工具的是( )。[统考2021年研]
A.微信表情
B.毛笔
C.无人机
D.口罩
【答案】A
【解析】维果茨基的文化历史发展理论认为,人有两种工具,一种是物质工具,一种是心理工具(精神工具)。心理工具是指人为创造的标记、符号、文字、公式、图像等。它们能够帮助个体去掌握并适应于自己所在文化的心理功能,如感知觉、记忆、注意等。题目中只有微信表情属于符号。
教育心理学的研究对象是( )。
A.教育教学情境中师生教与学相互作用的心理过程,教与学过程中的心理现象
B.学与教以及两者相互作用的心理规律
C.学与教的心理规律,但以后者为主
D.学与教的心理规律,但以前者为主
【答案】A
【解析】教育心理学是一门通过科学方法研究学与教相互作用基本规律的科学,是应用心理学的一个分支。教育心理学的知识围绕学与教的相互作用而组织,包括学生心理、学习心理、教学心理和教师心理四大部分内容。其研究对象包含了学习与教学的交互模式、学习与教学的因素、学习与教学的过程,学习与教学的过程是一个系统过程,两者地位没有主次之分。
二、概念题
教育心理学[东北师范大学2018年研]
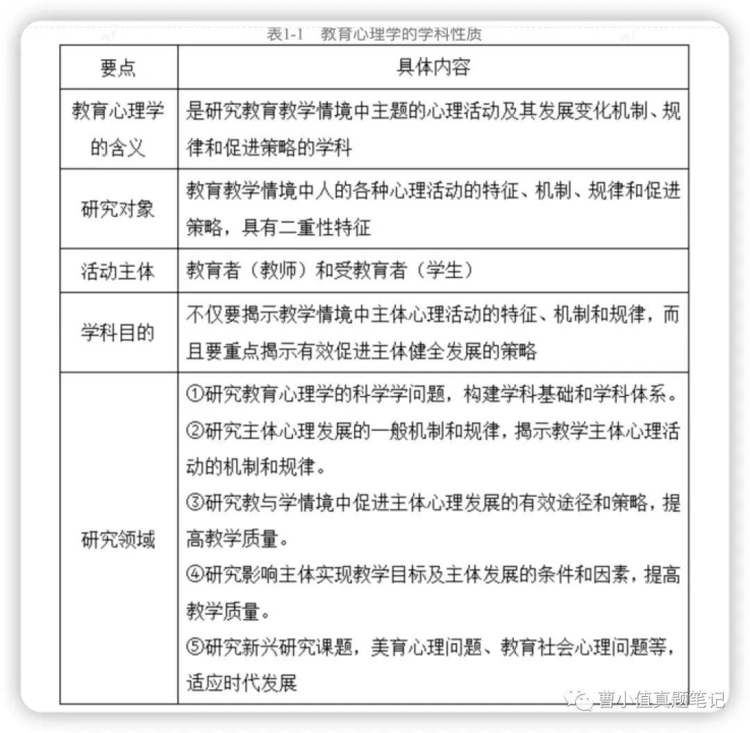
答:教育心理学是研究教育教学情境中主体的心理活动及其发展变化机制、规律和促进策略的学科。这一定义包含三层意思:①研究对象是教育教学情境中人的各种心理活动的特征、机制、规律和促进策略;②施教者(教师)和受教者(学生)都是活动的主体,是心理与行为的承担者和组织者,都属于教育心理学的研究范畴;③教育心理学不但要揭示教育教学情境中主体心理活动的特征、机制和规律,而且要重点揭示有效促进主体健全发展的策略。
观察法
答:观察法是通过直接观察教育教学过程并记录下个体某种心理活动的表现或行为变化,从而了解学生心理的方法。在观察中,研究者对观察情境不加任何控制条件,不影响被观察者的正常行为。观察法是教育心理学研究中最普遍、最基本的方法之一。这种方法应用简便,可直接使用,也可结合其他方法进行。观察法记录的材料比较真实,但是不够精密,它不但需要观察者具有敏锐的观察力,善于从纷繁复杂的情境中捕捉所需的行为表现,同时还要进行及时的记录。
实验法
答:实验法,即实验性研究方法,是指在控制严格的实验条件下,操纵教育教学情境中的一些变量而研究其效应的方法。实验法根据场所的不同可分为两种:①实验室实验法,是在专门的实验室内利用一定的仪器进行心理实验,通过实验获得人的心理现象的某些科学依据;②自然实验法,是指在教育实际中按照研究目的控制某些条件,以引起某种心理活动而进行研究的方法。自然实验的基本形式包括单组实验、等组实验、循环组实验三种。
简答题:什么是教育心理学?[湖北大学2018年研]
答:教育心理学作为一门独立的学科,不但有其自身的学科性质研究对象、学科体系,而且有其自身的发展轨迹和研究方法,这些都是学习教育心理学首先应该明确的基本问题。
(1)教育心理学的作用
教育心理学旨在帮助学习者掌握现代教育心理学的理论和方法,提高理论素质,为学习其他专业课程奠定理论基础,使学习者能应用所学理论和方法,分析、探讨、解决教育教学中的各种心理问题,掌握教育心理规律,提高教育能力和教育科研能力。
(2)教育心理学的学科性质、研究对象、学科体系及其研究方法
①教育心理学的含义
教育心理学是研究学校教育教学情境中主体的各种心理活动及其交互作用的运行机制和基本规律的科学。这一定义包含三层意思:
a.教育心理学要研究学校教育教学情境中的各种心理现象。
b.在学校教育教学情境中施教者和受教者是活动的主体、行为的承担者。
c.教育心理学的基本任务是揭示学校教育教学情境中主体心理活动及其交互作用的运行机制和基本规律。
②教育心理学的学科特点
a.从学科范畴看,它既是心理学的一个分支学科,又是以教育学与心理学结合而产生的交叉学科。
b.从学科作用看,它既是一门理论性学科(具有基础性),又是一门应用性较强的学科(具有实践指导性)。
c.从学科发展来看,教育心理学还是一门交叉学科,其交叉性的特点主要表现在自然科学与人文社会科学的交叉,且兼具自然科学和人文社会科学的某些特征。
③教育心理学的研究对象
教育心理学主要从三个层面对教育教学活动主体的心理进行研究:
a.客观描述教育教学情境中主体心理活动的特点。
b.揭示主体心理活动运行的机制和规律。
c.为促进主体(尤其是学生)心理健康发展、顺利成长和成才创造条件和提供科学方法指导。
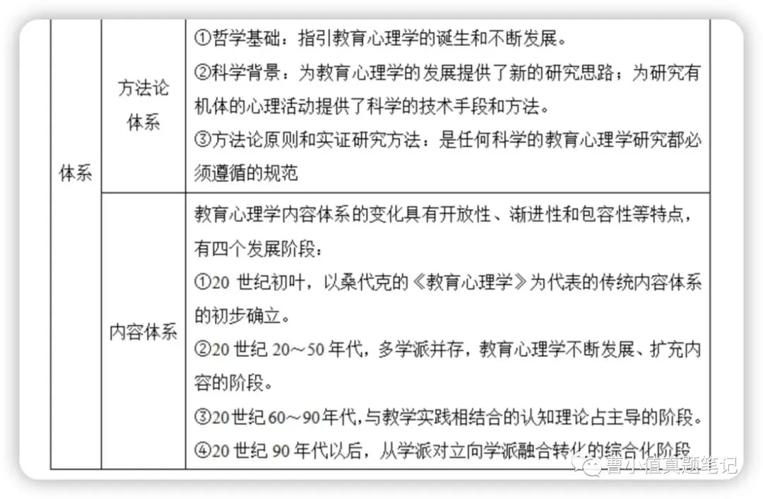
④教育心理学的学科体系
a.20世纪初期,教育心理学的内容体系是普通心理学的理论框架加教育工作实际材料的印证。
b.20世纪中期,教育心理学的内容体系出现了两派:一是以发展心理学为基础,按照儿童年龄阶段的分期,加上教育工作的材料来建构教育心理学的内容体系;二是按照教育学与教学法的基本体系,应用心理学的材料,来建构教育心理学的内容体系。
c.20世纪70~80年代,教育心理学得到了长足的发展,出现了以人的学习与发展为理论基础,以教与学过程的科学研究资料为事实来建构教育心理学的内容体系。
d.当前国内外教育心理学体系除重视学习心理这一经典和主干问题外,对品德心理、教学心理、教师心理、能力与个别差异和教育社会心理等内容也日渐重视。
e.我国教育心理学内容体系中的品德心理、美育心理和体育心理等,是国外同类教科书中少见的,有中国特色。
⑤教育心理学的研究方法
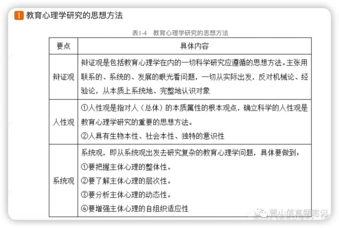
a.教育心理学研究的基本原则有:客观性原则、系统性原则、教育性原则、理论联系实际的原则。
b.教育心理学的研究方法有:描述性研究方法、实验性研究方法。
教育心理学在发展过程中,取得了哪些主要成就?还存在哪些问题?
答:教育心理学发展至今已取得了很大的成就,但同时也存在着一些根本性的问题。
(1)教育心理学的主要成就
①教育心理学从无发展到有,而且目前已成为心理科学中一个较发达的分支。
②教育心理学的研究成果显著,在本学科的发展过程中,不仅创立了许多学习理论,提出了许多教育、教学的心理学观点,而且积累了大量的研究资料,出版了大量的研究作品和有关教育心理学的著作。所有的理论及其所依据的研究资料都为本学科的建设奠定了良好的基础。
③教育心理学对教育实践的作用越来越显著。20世纪50年代以来,轰动一时的一些重大教育改革运动,也都是由教育心理学家发起的。在理论思想方面,外因论和机械论被逐渐克服;实验采用心理模拟法;理论研究与实际研究相结合;在传统理论及课题基础上提出了许多新的理论、研究课题与方法,如认知理论、构造观点、累积学说、内化学说、信息加工模式等;微观研究与宏观研究相结合;分析性研究与综合性研究相结合;定量研究与定性研究相结合。所有这些,对教育心理学的发展都将产生重大的影响。
(2)教育心理学发展中存在的主要问题
①教育心理学研究对象不明确,意见分歧大。
②传统的教育心理学的内容庞杂,体系凌乱。
③教育心理学与邻近学科的关系不明。
(3)研究方法有待改进
教育心理学是一门不够成熟的学科,积累的资料也还不够。研究所依据的事实,并不都来自实验,因而其结果的科学性和精确性会受到影响。在教育心理学研究中,要重视方法,但又不局限于某种固定的方法。
第2章 心理发展与教育
2.1 复习笔记
2.2 课后习题详解
2.3 考研真题与典型题详解
第3章 学习理论
3.1 复习笔记
3.2 课后习题详解
3.3 考研真题与典型题详解
第4章 教学理论
4.1 复习笔记
4.2 课后习题详解
4.3 考研真题与典型题详解
第5章 学习动机
5.1 复习笔记
5.2 课后习题详解
5.3 考研真题与典型题详解
第6章 学习策略
6.1 复习笔记
6.2 课后习题详解
6.3 考研真题与典型题详解
第7章 知识学习
7.1 复习笔记
7.2 课后习题详解
7.3 考研真题与典型题详解
第8章 规范学习
8.1 复习笔记
8.2 课后习题详解
8.3 考研真题与典型题详解
第9章 教学设计
9.1 复习笔记
9.2 课后习题详解
9.3 考研真题与典型题详解
第10章 教学策略
10.1 复习笔记
10.2 课后习题详解
10.3 考研真题与典型题详解
第11章 问题解决及其教学
11.1 复习笔记
11.2 课后习题详解
11.3 考研真题与典型题详解
第12章 创造性培养
12.1 复习笔记
12.2 课后习题详解
12.3 考研真题与典型题详解
第13章 教师心理
13.1 复习笔记
13.2 课后习题详解
13.3 考研真题与典型题详解
第14章 心理素质教育与学生心理健康
14.1 复习笔记
14.2 课后习题详解
14.3 考研真题与典型题详解
第15章 学生心理差异与因材施教
15.1 复习笔记
15.2 课后习题详解
15.3 考研真题与典型题详解
第16章 教学交往与课堂管理
16.1 复习笔记
16.2 课后习题详解
16.3 考研真题与典型题详解
第17章 美育心理及其效应
17.1 复习笔记
17.2 课后习题详解
17.3 考研真题与典型题详解
第18章 教与学的评价
18.1 复习笔记
18.2 课后习题详解
18.3 考研真题与典型题详解
